Giới thiệu
Biến tần LS G100 hiện đang là dòng sản phẩm chiến lược của LS Electric, được thiết kế để thay thế dần cho dòng iG5A huyền thoại với nhiều cải tiến vượt trội về hiệu suất và độ bền. Tuy nhiên, với những anh em kỹ thuật mới tiếp xúc hoặc chuyển đổi từ dòng cũ sang, việc làm chủ quy trình cài đặt biến tần LS G100 có thể gặp đôi chút bỡ ngỡ do sự thay đổi về giao diện và nhóm thông số.
Bài viết này tôi sẽ chia sẻ quy trình cài đặt chuẩn kỹ thuật, đúc kết từ kinh nghiệm thực chiến tại các nhà máy, giúp bạn không chỉ cài đặt chạy được mà còn tối ưu hóa tuổi thọ cho hệ thống.
Tổng quan về dòng biến tần LS G100 General
Trước khi đi vào chi tiết cài đặt, chúng ta cần hiểu rõ “vũ khí” mình đang sử dụng. LS G100 thuộc phân khúc biến tần đa năng (General Drive), được tối ưu hóa cho các ứng dụng tải trung bình và nhẹ như băng tải, máy đóng gói, quạt, bơm và các máy công cụ cơ bản.
Điểm mạnh của G100 so với các đối thủ cùng phân khúc là khả năng chịu quá tải tốt (150% trong 1 phút cho tải nặng) và tích hợp sẵn bộ lọc EMC (tùy model), giúp giảm nhiễu đáng kể cho hệ thống điều khiển PLC xung quanh. Dải công suất của dòng này trải dài từ 0.4kW đến 7.5kW (với điện áp 220V) và lên đến 22kW (với điện áp 380V), đáp ứng hầu hết các nhu cầu thông dụng trong nhà máy.
Việc nắm vững tài liệu biến tần LS G100 và các thông số kỹ thuật phần cứng giúp bạn tránh được sai sót ngay từ khâu chọn thiết bị, đảm bảo nguồn tổ ong hoặc nguồn tủ điện cấp cho mạch điều khiển hoạt động ổn định.
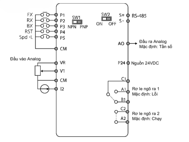
Sơ đồ đấu nối biến tần LS G100 chuẩn kỹ thuật an toàn
Một trong những nguyên nhân hàng đầu khiến biến tần báo lỗi hoặc cháy nổ ngay khi cấp nguồn là do đấu nối sai. Dưới đây là quy trình đấu nối mạch động lực và mạch điều khiển chuẩn cho G100.
Đấu nối mạch động lực
Mạch động lực là nơi chịu dòng điện lớn nhất, vì vậy sự cẩn thận là bắt buộc.
- Cấp nguồn đầu vào: Đấu vào các chân R, S, T. Tuyệt đối không được cấp nguồn vào các chân U, V, W vì sẽ gây nổ cầu chỉnh lưu và IGBT ngay lập tức.
- Đấu ra động cơ: Kết nối động cơ vào các chân U, V, W. Nếu động cơ quay ngược chiều, bạn chỉ cần đảo vị trí của 2 trong 3 dây bất kỳ.
- Tiếp địa (PE): Đây là bước thường bị bỏ qua tại Việt Nam. Bắt buộc nối đất cho chân PE để triệt tiêu dòng rò, bảo vệ người vận hành và giúp biến tần hoạt động ổn định, tránh nhiễu tín hiệu điều khiển.
- Chân B1, B2: Cầu đấu điện trở phanh – dùng để kết nối điện trở phanh.
Đấu nối mạch điều khiển
Đối với mạch điều khiển, LS G100 hỗ trợ cả hai chế độ kích NPN (Sink) và PNP (Source). Bạn cần chú ý công tắc gạt SW1 trên mainboard để chọn chế độ phù hợp với PLC hoặc nút nhấn.
- Chân P1 đến P5: Các chân đầu vào đa chức năng (Multi-function Input). Mặc định P1 là chạy thuận (FX), P2 là chạy nghịch (RX).
- Chân CM: Chân chung (Common) cho tín hiệu số.
- Chân VR, V1, I2: Dùng cho chiết áp ngoài hoặc tín hiệu Analog 0-10V/4-20mA. VR là nguồn 10V cấp cho chiết áp, V1 là ngõ vào điện áp, I2 là ngõ vào dòng điện.
Lưu ý quan trọng: Khi sử dụng biến trở ngoài, hãy sử dụng dây có bọc chống nhiễu và nối đất một đầu của lớp bọc để tín hiệu tần số không bị dao động.
Làm quen với bàn phím và màn hình hiển thị (Keypad)
Giao diện của LS G100 khá trực quan với màn hình LED 7 đoạn và núm xoay (biến trở tích hợp sẵn trên một số model) hoặc phím điều hướng. Để cài đặt biến tần LS G100 thành thạo, bạn cần hiểu ý nghĩa các phím và các nhóm thông số chính:
- Phím MODE: Dùng để chuyển đổi giữa các nhóm thông số hoặc lùi lại menu trước đó.
- Phím Lên/Xuống: Dùng để thay đổi giá trị hoặc di chuyển đến mã lệnh tiếp theo.
- Phím ENT (Enter/Set): Dùng để truy cập vào thông số hoặc lưu giá trị sau khi thay đổi.
- Phím RUN/STOP: Lệnh chạy và dừng trực tiếp trên bàn phím.
Cấu trúc nhóm lệnh của G100 được chia khoa học:
- Operation Group: Các thông số cơ bản hiển thị ngay bên ngoài (Tần số, ACC, DEC).
- Drive Group (Dr): Nhóm thông số điều khiển (Chế độ chạy, chế độ dừng, đặc tuyến V/F).
- Basic Group (bA): Nhóm thông số động cơ và các giới hạn.
- Advanced Group (Ad): Các chức năng nâng cao (PID, phanh DC).
- Control Group (Cn): Cài đặt chế độ vector, auto-tuning.
- Input/Output Group (In/Ou): Cài đặt chức năng cho các chân đầu vào/ra.
Các bước cài đặt biến tần LS G100 cơ bản
Đây là quy trình “xương sống” để đưa biến tần vào hoạt động. Tôi sẽ hướng dẫn bạn đi từng bước một cách logic nhất.
Bước 1: Khôi phục mặc định nhà sản xuất
Trước khi cài đặt mới, đặc biệt là với biến tần cũ hoặc biến tần vừa được chuyển từ máy khác sang, hãy reset về mặc định để xóa bỏ các cài đặt rác.
- Truy cập nhóm Drive Group (Dr).
- Tìm thông số Dr.93 (Parameter Initialize).
- Đặt giá trị bằng 1 (All Groups) và nhấn ENT.
- Biến tần sẽ nháy màn hình và khôi phục toàn bộ thông số về mặc định của dòng G100.
Bước 2: Cài đặt thông số động cơ
Để biến tần bảo vệ động cơ chính xác và điều khiển mượt mà, bạn cần nhập thông số trên nhãn (nameplate) động cơ vào nhóm Basic Group (bA).
- bA.11 (Pole Number): Số cực động cơ (thường là 4 cực cho tốc độ 1450-1500 rpm).
- bA.12 (Rated Slip): Hệ số trượt (có thể để mặc định nếu không yêu cầu quá khắt khe).
- bA.13 (Rated Current): Dòng điện định mức (A). Đây là thông số quan trọng nhất để bảo vệ quá tải. Hãy nhìn trên nhãn motor và nhập chính xác.
- bA.15 (Rated Voltage): Điện áp định mức (Ví dụ: 380V hoặc 220V).
Bước 3: Chọn lệnh chạy và lệnh tần số
Đây là phần quyết định biến tần sẽ được điều khiển như thế nào: bằng nút nhấn trên mặt máy, bằng công tắc ngoài, hay bằng truyền thông.
- Lệnh chạy (Drive Mode – Drv):
Nằm trong nhóm Drive Group, mã Drv.
- 0: Chạy bằng phím Run/Stop trên bàn phím (Keypad).
- 1: Chạy bằng công tắc ngoài nối vào chân P1, P2 (Terminal – FX/RX). Đây là chế độ phổ biến nhất trong công nghiệp.
- 3: Chạy bằng truyền thông RS485 (Modbus RTU).
- Lệnh tần số (Frequency Mode – Frq):
Nằm trong nhóm Drive Group, mã Frq.
- 0: Chỉnh tần số bằng phím Lên/Xuống trên bàn phím.
- 2: Chỉnh bằng biến trở (chiết áp) xoay gắn trên mặt biến tần (nếu có).
- 3: Chỉnh bằng biến trở ngoài hoặc tín hiệu 0-10V đấu vào chân V1.
- 4: Chỉnh bằng tín hiệu dòng điện 4-20mA đấu vào chân I2.
Bước 4: Cài đặt thời gian tăng tốc và giảm tốc
Thời gian tăng tốc (ACC) và giảm tốc (DEC) ảnh hưởng trực tiếp đến độ bền cơ khí của hệ thống hộp số giảm tốc và sự ổn định của dòng điện.
- ACC (Acceleration Time): Thời gian để biến tần tăng từ 0Hz lên tần số cực đại (thường là 50Hz hoặc 60Hz).
- DEC (Deceleration Time): Thời gian để giảm từ tần số cực đại về 0Hz.
Bạn có thể tìm thấy ngay 2 thông số này ở màn hình chính (Operation Group).
- Đối với tải bơm, quạt: Có thể đặt ACC/DEC dài (10s – 20s) để tránh sốc áp lực nước.
- Đối với băng tải: Đặt ngắn hơn (3s – 5s) để đáp ứng năng suất, nhưng cần chú ý quán tính tải. Nếu quán tính quá lớn mà đặt DEC quá ngắn, biến tần sẽ báo lỗi quá áp (OVT) do năng lượng hồi về.
Thao tác thực hiện:
- Nhấn [▲] từ màn hình bắt đầu (0.00) cho đến khi Acc xuất hiện.
- Nhấn [ENT] để hiển thị cài đặt hiện tại.
- Sử dụng phím [▲] và [▼] để thay đổi giá trị.
- Sử dụng [MODE/SHIFT] để di chuyển con trỏ sang chữ số tiếp theo.
- Nhấn [ENT] x2 để lưu lại cài đặt.
- Acc sẽ được hiển thị lại cho biết thay đổi thông số đã có hiệu lực.
Bảng mã lỗi biến tần LS G100 và cách khắc phục
Trong quá trình vận hành, việc gặp lỗi là không thể tránh khỏi. Dưới đây là các lỗi biến tần LS G100 thường gặp nhất và cách xử lý nhanh mà không cần gọi thợ.
| Mã Lỗi | Tên Lỗi | Nguyên nhân phổ biến | Cách khắc phục |
| OCT | Over Current (Quá dòng) | Động cơ bị kẹt, ngắn mạch pha đầu ra, thời gian tăng tốc quá ngắn. | Kiểm tra cơ khí, đo cách điện motor, tăng thời gian ACC. |
| GFT | Ground Fault (Chạm đất) | Dây dẫn ra motor bị rò điện vỏ, hoặc cuộn dây motor chạm vỏ. | Kiểm tra dây dẫn, megger lại motor. Tuyệt đối không reset chạy lại ngay. |
| OVT | Over Voltage (Quá áp) | Thời gian giảm tốc quá ngắn với tải quán tính lớn, điện áp nguồn quá cao. | Tăng thời gian DEC, lắp thêm điện trở xả nếu cần thiết. |
| LVT | Low Voltage (Thấp áp) | Điện áp nguồn đầu vào bị sụt, mất pha đầu vào, dây nguồn lỏng. | Kiểm tra điện áp nguồn vào R, S, T. Siết lại ốc domino. |
| OLT | Over Load (Quá tải) | Động cơ hoạt động quá dòng định mức trong thời gian dài. | Giảm tải, kiểm tra hộp số giảm tốc có bị kẹt không, xem lại cài đặt dòng định mức (bA.13). |
Mẹo nhỏ: Khi biến tần báo lỗi, hãy nhấn phím ENT để xem thông số chi tiết tại thời điểm xảy ra lỗi (Dòng điện lúc lỗi, tần số lúc lỗi) để chẩn đoán chính xác hơn.








إرسال تعليق